登录 / 注册
Home
Product Center
Application Industry
News Center
Recruitment and Career Development
About Us
搜索
Product Center

Provide you with enterprise-level interconnection chips

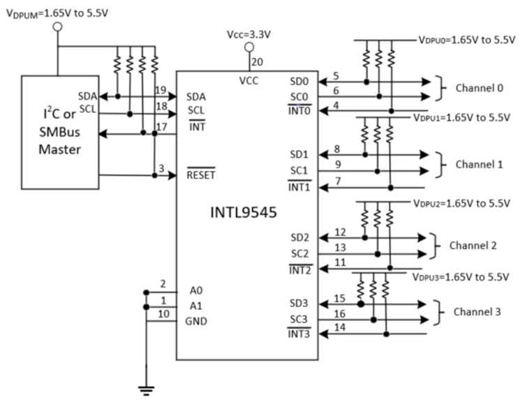
INTL9545

4-channel I2C and SMBus switches & multiplexers with interrupt and reset function


1 out of 4 switches&multiplexers, compatible with I2C/SMBus

Bus frequency from 0 to 400kHz is supported

4 active-low interrupts, low-reset inputs, active-low interrupt outputs

Conversions among 1.8V, 2.5V, 3.3V and 5V level voltage are supported

Operating temperature: -40°C~85°C

Package: TSSOP16

Product information download
product details

INTL9545 is a 4-channel switches & multiplexers with interrupt and reset function controlled by an I2C bus. The SCL/SDA uplink pair expands to 4 downlink pairs or channels. Active-low reset (RESET) inputs are supported, allowing a downstream I2C bus to recover when it is in a low level state for a long period of time. Pulling RESET to low level resets the I2C state machine and deselects all channels, just as the internal power-on reset function does.


9545.png


Application Diagram

application

Server

Storage

Switch

Router

Copyright © 2019-2025 成都mile米乐微电子科技股份有限公司 版权所有 备案编号: 蜀ICP备2022009451号 川公网安备 51019002004893号

登录
注册
重设密码